
3859次
2025-04-07近日,廣東省華微檢測股份有限公司(華微檢測)正式通過“特殊食品驗證評價技術機構備案信息系統”備案,成為特殊食品驗證評價技術機構,備案號為TY09072042。

自此,華微檢測可正式開展特殊食品驗證評價工作,主要包括:產品檢驗(保健食品功效成分或標志性成分檢測、穩定性試驗、衛生學試驗、違禁物質成分檢測)、安全與功能驗證(保健食品毒理學試驗)。
華微檢測將一如既往堅持“公正、規范、準確、高效“的”質量方針,按照特殊食品安全監督管理司《特殊食品驗證評價技術機構工作規范》要求,嚴格執行特殊食品檢驗方法標準等具體技術規范,為特殊食品生產企業提供高效、優質的驗證評價技術服務。
在保健食品領域,華微檢測可為客戶提供從原料到產品、從注冊備案咨詢到代理申報、從動物毒理檢測到功效評價等“一站式”、“全流程”的檢測、咨詢及申報服務。
一、備案類保健食品
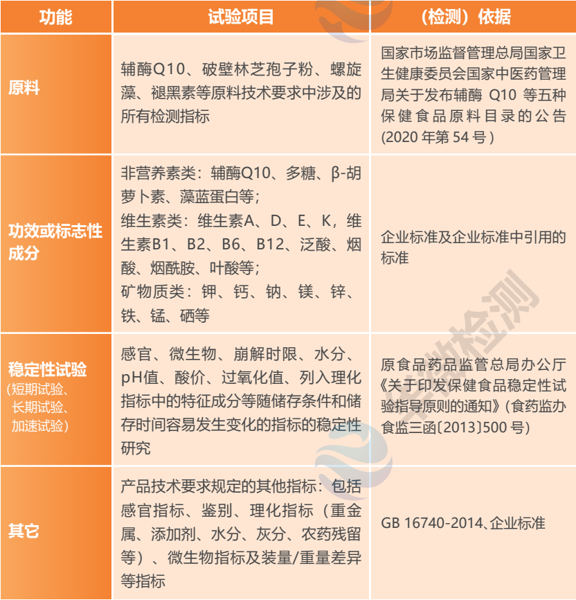
目前,使用原料納入保健食品原料目錄的保健食品共有 28 種,包括輔酶Q10、破壁林芝孢子粉等五種新增非營養素補充劑原料及 8 種礦物元素、15 種維生素類原料,華微檢測可為備案類保健食品提供符合原料及產品技術要求涉及的全項檢測及備案咨詢、代理申報服務,具體服務內容如下:
1. 原料及產品檢測

2. 備案檢測
備案咨詢。
備案代理申報:編制 / 審核備案申請材料,包括:配方材料、生產工藝、安全性和保健功能 評價材料、產品說明書、標簽等;編制產品質量標準即產品技術要求。
二、注冊類保健食品
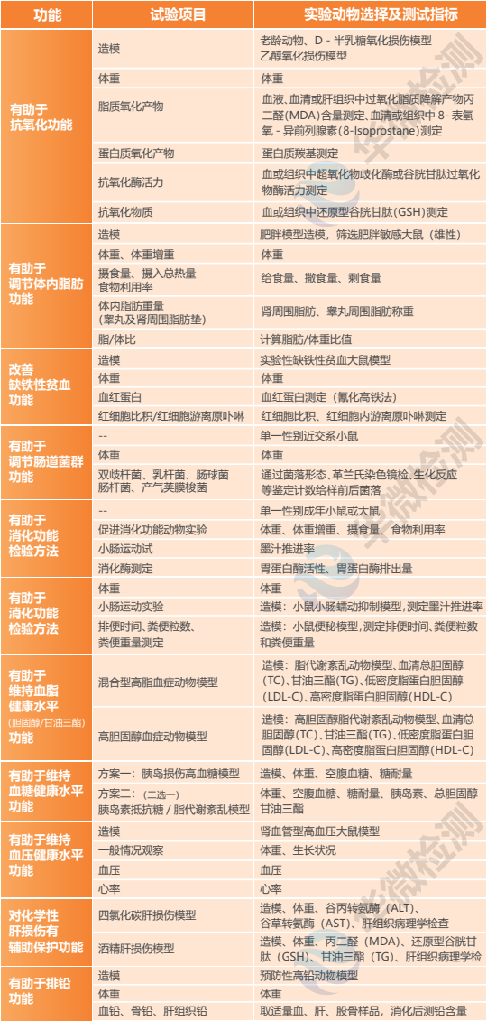
根據《保健食品注冊與備案管理辦法》、《保健食品注冊審評審批工作細則》等文件要求,申請保健食品注冊應提供安全性和保健功能評價材料,包括目錄外原料及產品的安全性、保健功能試驗評價材料,人群食用評價材料;功效成分或者標志性成分、衛生學、穩定性、菌種鑒定、菌種毒力等試驗報告,以及涉及興奮劑、違禁藥物成分等檢測報告。華微檢測配套了一系列先進的儀器設備、高水平的技術團隊及功能設施完善的動物實驗中心,可為保健食品企業及高校、研發機構提供下列各項服務:
1. 興奮劑、違禁藥物檢測

2. 安全毒理學及原料用菌種安全性檢驗與評價

3. 保健食品功能評價
2018年7月,《保健食品檢驗與評價技術規范》失效,華微檢測可依據國食藥監保化〔2012〕107 號《關于印發抗氧化功能評價方法等 9 個保健功能評價方法的通知》中附件評價方法開展 9 種功能類型保健食品的評價工作,同時可依照《允許保健食品聲稱的保健功能目錄 非營養素補充劑(2020 年版)(征求意見稿)》 中試驗原則及方法為客戶提供以下功能試驗服務(如有其它功能需求,可聯系咨詢):

掃碼添加史工 掃碼添加嚴工

掃碼添加史工 掃碼添加嚴工
聯系人:史工18928790749、嚴工
聯系電話:19924323595、020-82118202、020-31608627
地址:廣州市黃埔區攬月路3號F棟316(總部)廣州市黃埔區科學城尖塔山路1號(動物中心)



