
2378次
2025-04-16腦卒中,又稱“中風”,是一種急性腦血管疾病,由于腦部血管突然破裂或因血管阻塞導致血液不能流入大腦而引起腦組織損傷。腦卒中分為缺血性卒中和出血性卒中兩大類。缺血性卒中主要包括腦血栓形成和腦栓塞,約占腦卒中總數的 60%-70%;出血性卒中則包括腦出血和蛛網膜下腔出血。
缺血性腦卒中(如腦血栓形成、腦栓塞)的病理特征主要包括:
1. 腦組織缺血缺氧:血管阻塞導致相應區域的血液供應中斷,腦細胞得不到足夠的氧氣和營養物質。
2. 神經細胞損傷:早期表現為細胞代謝紊亂,隨后出現細胞水腫、細胞膜通透性改變。
3. 炎癥反應:缺血區域會引發炎癥細胞浸潤和炎癥介質釋放。
4. 血腦屏障破壞:導致血管內物質滲出到腦組織間隙。
1
線栓法構建缺血性腦卒中
大/小鼠模型(AIS)
線栓法構建的缺血性腦卒中模型具有較好的重復性和穩定性,能夠模擬人類缺血性腦卒中的病理生理過程,為研究腦卒中的發病機制、治療方法等提供了重要的實驗基礎。

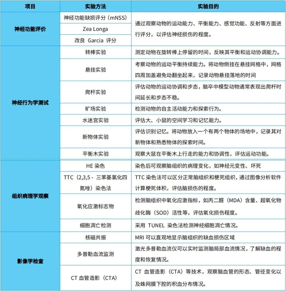
2
腦卒中療效評價方法

關于華微
廣東省華微檢測股份有限公司動物實驗中心總建筑面積1600㎡,其中屏障面積約670㎡,普通環境面積約660㎡,輔助區約270㎡,配備大小動物,小動物包括大、小鼠,豚鼠,地鼠,兔,大動物包括豬、犬。同時籌備有P2級動物實驗室、X光手術室等設施。屏障區可飼養大小鼠超2000籠位。


動物中心平臺可為醫療器械、消毒產品、藥品、化妝品、化學品及食品相關等領域或科研項目提供生物相容性測試、毒理安全性實驗、有效性研究、動物誘發造模、病理制作和診斷等服務。為醫療器械,藥品安評等提供相關實驗服務,以科學品質為要求,精勤服務的理念,助力企業揚帆。
聯系方式:
林玉坤 19128209928 (微信同號)
公司地址:廣州市黃埔區科學城尖塔山路 1 號
郵箱地址:linyukun@gdhvt.com
華微檢測動物實驗中心堅定奉行:
實驗動物享有五大自由
1. 享受不受饑渴的自由(生理福利)。
2. 享有生活舒適的自由(環境福利)。
3. 享有不受痛苦、傷害和疾病的自由(衛生福利)。
4. 享有生活無恐懼和無悲傷的自由(心理福利)。
5. 享有表達天性的自由(行為福利)。
動物實驗3R原則
Reduction 減少
Replacement 替代
Refinement 優化
掃碼添加史工 掃碼添加嚴工

掃碼添加史工 掃碼添加嚴工
聯系人:史工18928790749、嚴工
聯系電話:19924323595、020-82118202、020-31608627
地址:廣州市黃埔區攬月路3號F棟316(總部)廣州市黃埔區科學城尖塔山路1號(動物中心)



